rabbitMQ面试题
RabbitMQ
项目中用过消息队列么?你为啥用消息队列?
采用微服务的设计思想,分布式的部署方式,所以拆分了很多的服务,随着体量的增加以及业务场景越来越复杂了,很多场景单机的技术栈和中间件以及不够用了,而且对系统的友好性也下降了,最后做了很多技术选型的工作,我们决定引入消息队列中间件。
在什么场景用到了消息队列?
嗯,我从三个方面去说一下我使用的场景吧。异步、削峰、解耦
我们之前的场景里面有很多步骤都是在一个流程里面需要做完的,就比如说我的下单系统吧,本来我们业务简单,下单了付了钱就好了,流程就走完了。
但是后面来了个产品经理,搞了个优惠券系统,OK问题不大,流程里面多100ms去扣减优惠券。
后来产品经理灵光一闪说我们可以搞个积分系统啊,也行吧,流程里面多了200ms去增减积分。
再后来后来隔壁的产品老王说:下单成功后我们要给用户发短信,也将就吧,100ms去发个短信。
这样的链路下去,整个系统时间就很长,用户体验很差
链路长了就慢了,那你怎么解决的?
那链路长了就慢了,但是我们发现上面的流程其实可以同时做的呀,你支付成功后,我去校验优惠券的同时我可以去增减积分啊,还可以同时发个短信啊。
那正常的流程我们是没办法实现的呀,怎么办,异步。
异步,那我用线程,线程池去做不是一样的么?
解耦
因为用线程去做,带来的是代码量的增多
你一个订单流程,你扣积分,扣优惠券,发短信,扣库存。。。等等这么多业务要调用这么多的接口,每次加一个你要调用一个接口然后还要重新发布系统,写一次两次还好,写多了你就说:老子不干了!
你下单了,你就把你支付成功的消息告诉别的系统,他们收到了去处理就好了,你只用走完自己的流程,把自己的消息发出去,那后面要接入什么系统简单,直接订阅你发送的支付成功消息,你支付成功了我监听就好了。
削峰
你平时流量很低,但是你要做秒杀活动00 :00的时候流量疯狂怼进来,你的服务器,Redis,MySQL各自的承受能力都不一样,你直接全部流量照单全收肯定有问题啊,直接就打挂了。
把请求放到队列里面,然后至于每秒消费多少请求,就看自己的服务器处理能力,你能处理5000QPS你就消费这么多,可能会比正常的慢一点,但是不至于打挂服务器,等流量高峰下去了,你的服务也就没压力了。
消息队列有啥问题么?
系统复杂性
本来蛮简单的一个系统,我代码随便写都没事,现在你凭空接入一个中间件在那,我是不是要考虑去维护他,而且使用的过程中是不是要考虑各种问题,比如消息重复消费、消息丢失、消息的顺序消费等等,反正用了之后就是贼烦。
数据一致性
这个其实是分布式服务本身就存在的一个问题,不仅仅是消息队列的问题,但是用了消息队列这个问题会暴露得比较严重一点。
分布式事务:把下单,优惠券,积分。。。都放在一个事务里面一样,要成功一起成功,要失败一起失败。
可用性
你搞个系统本身没啥问题,你现在突然接入一个中间件在那放着,万一挂了怎么办?我下个单MQ挂了,优惠券不扣了,积分不减了。
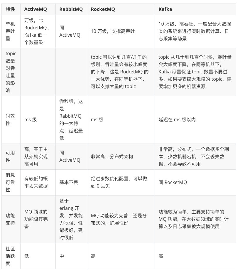
技术选型为什么使用rabbitMQ
高可用,并发能力强,延时最低,不会丢失消息(不像ActiveMQ和kafka会丢失消息)社区活跃度高







